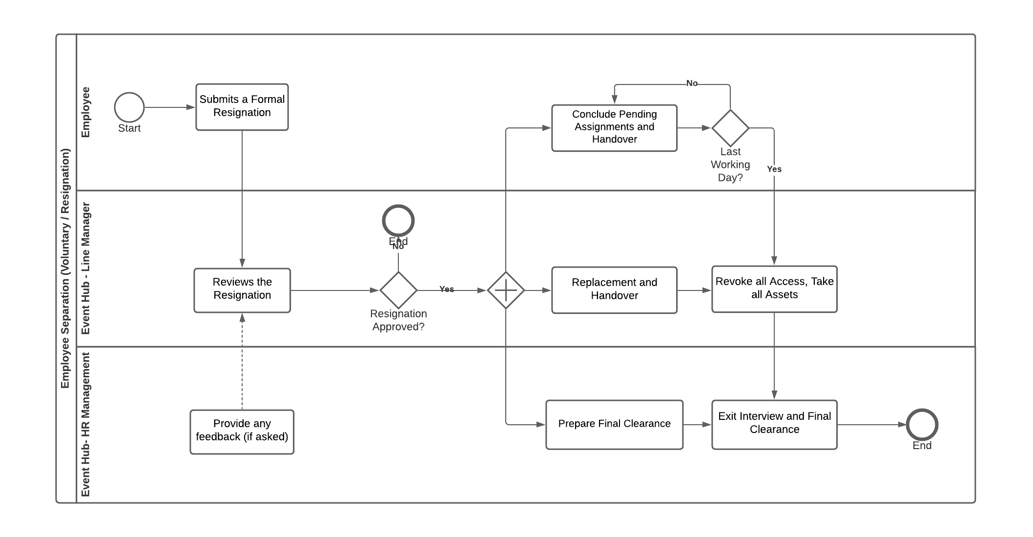
Employee Resignation (Voluntary Separation)

Sr. No | Activity | Description | Actor |
1 | Resignation Request | Employee submits a formal resignation request to his Line Manager. | Employee |
2 | Review Resignation Request | The line Manager (Supervisor) reviews the resignation request and sees if it has to be approved or not. Line Manager can ask for any assistance and help from HR Management in this regard. | Line Manager/HR Management |
3 | Accepting/Rejecting Resignation | Line Manager/Supervisor has the sole authority to accept or reject the resignation of an employee. If the resignation is accepted, the HR Prepares for Final Clearance, Employee Services his Notice Period and Line Manager looks for employee replacement and handover. If the resignation is rejected, the process of resignation ends and the employee continues to work as-is. | Line Manager |
4 | Prepare for Final Clearance | After getting the approval from the Line Manager, HR Management prepares for the exit interview and final clearance to see if an employee has any due charges, loans, or other assets from the organization. All of this process has to be done prior to the last working day. | HR Management |
5 | Replacement and Handover | The supervisor starts looking for the replacement of that resource and the employee ensures to have a streamlined handover to his replacement. | Line Manager |
6 | Conclude Pending Assignment and Handover | The employee continues to work in closing any pending assignments and also prepares a hand-over report to formally transfer the responsibilities to his replacement. | Employee |
7 | Revoke Access and Assets | When the last working day of the employee arrives; his access to the system(s) is revoked immediately. All company assets in the custody of an employee are taken back. | Line Manager |
8 | Exit Interview and Clearance | HR conducts an interview to get feedback regarding his tenure in the organization. HR also provides him with any payment checks and experience certificates on the last working day. However, if the experience certificate is not ready. An employee can take the certificate within 6 months from his last working day. | HR Management |
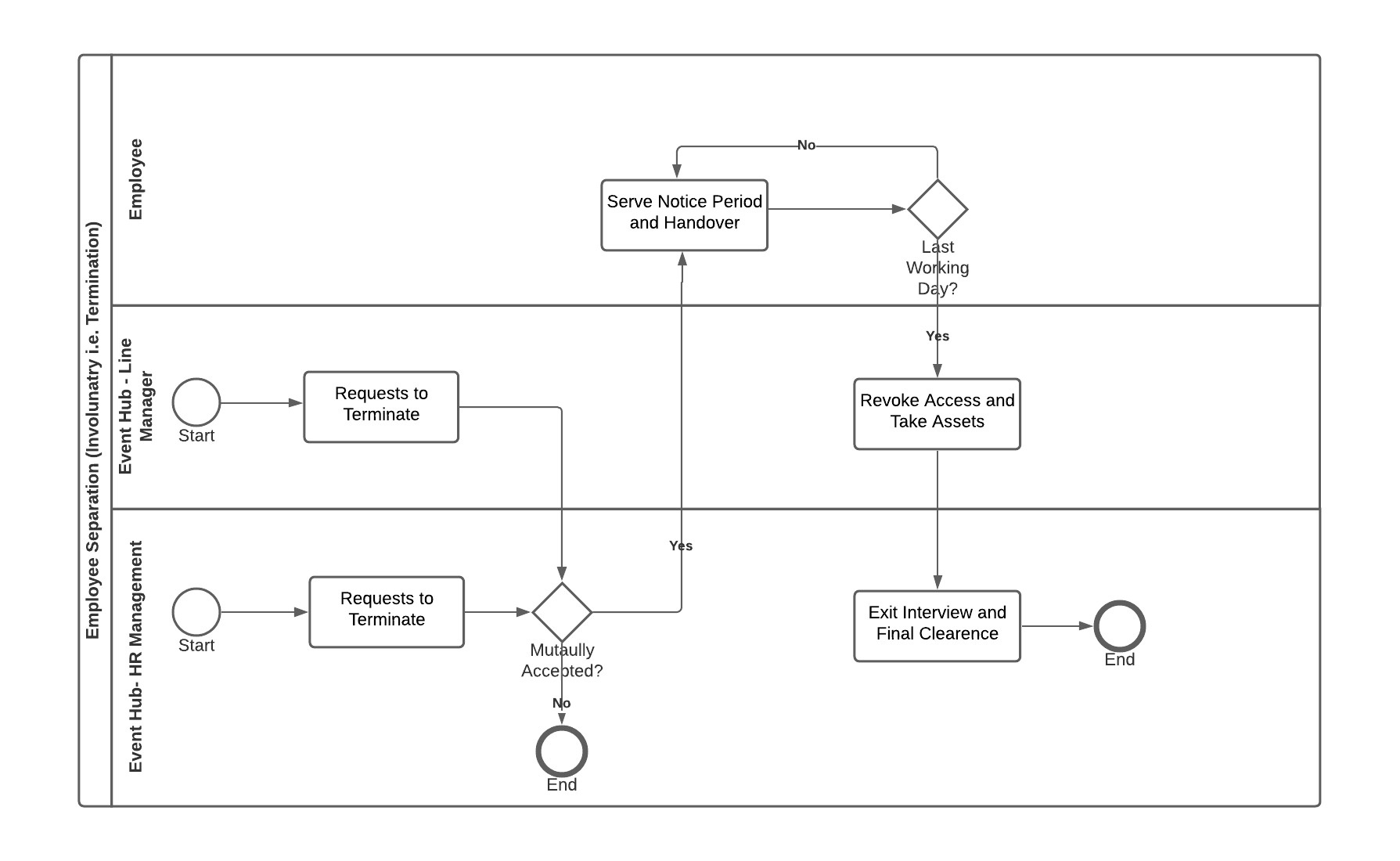
Employee Termination (Involuntary Separation)

Sr. No | Activity | Description | Actor |
1 | Request to Terminate | HR Management and Line Management have the authority to raise a request for the termination of an employee. It could be done due to downsizing, any breach of code of conduct, or other causes with reasonable justification. | Line Manager/HR Management |
2 | Review Termination Request | The final decision for termination lies with HR Management where they decide if the employee can be terminated or not. If there is no agreement between the Line Manager and HR Management, the termination process ends and the employee continues to work. | HR Management |
3 | Employee Termination Notice | When the Termination Request has been approved by HR, the employee is notified about his termination and his expected last working day. | HR Management |
4 | Employee Notice Period | The employee serves the notice period (as directed by HR) and continues to perform the handover to other resources (as directed by his Line Manager). | Employee |
5 | Revoke access and Assets | On the last working day of an employee, the Line Manager takes all company belonging from his custody and also revokes access from respective systems. | Line Manager |
6 | Exit Interview and Final Clearance. | On the last working day, HR conducts an exit interview and also provides any pending dues and experience certificate. | HR Management |
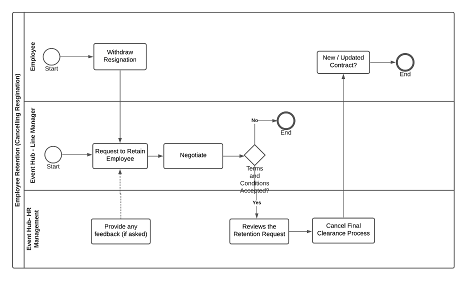
Employee Retention / Resignation Cancellation

Sr. No | Activity | Description | Actor |
1 | Withdraw Resignation | Employee can withdraw his resignation by sending a formal request (email) to his Line Manager. An employee can withdraw his resignation only before his last working day. | Employee |
2 | Request to Retain Employee | Line Manager can also request to retain an employee after his resignation has been accepted. Please note that an employee can only be retained if the request for retention is raised before his last working day. Line Manager can seek any help from HR Management in this regard. | Line Manager |
3 | Negotiate | Line Manager can negotiate with the Employee; these negotiations should be done in compliance with HR Policies. If the Employee and Line Manager agree on the retention, the request is sent to HR for approval. If there is no consensus between Employee and Line Manager, the retention request is assumed to be void and the resignation process continues. | Line Manager |
4 | Review Retention Request | HR Management see the agreed terms and align with Line Manager in this regard. | HR Management |
5 | Cancel Final Clearance Process | When HR Management and Line Manager are in alignment , the Final Clearance Process is Cancelled by HR. | HR Management |
6 | Revised Offer/Contract | HR then revise the offer/contract as per agreed terms with the employee and share the updated contract/offer with them. Employee accepts the offer as it is anticipated that all negotiations were already concluded with the Line Manager. | HR Management |