
Sr. No | Activity | Description | Actor |
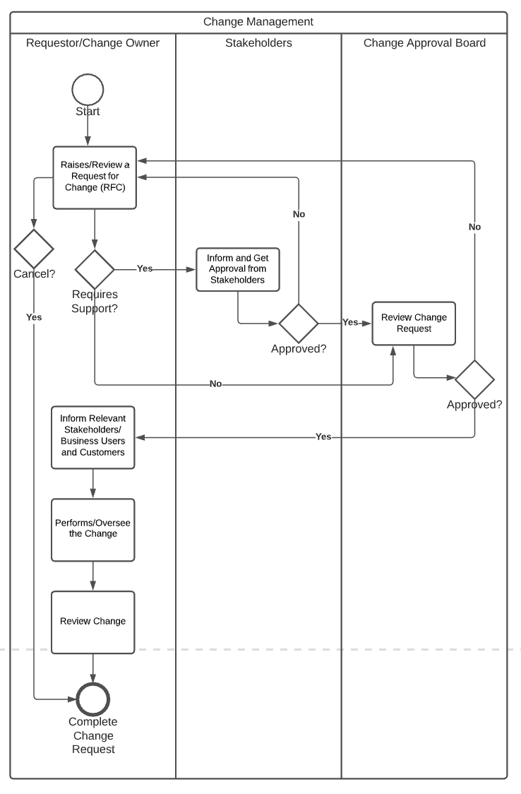
1 | Raise/Revise a Change Request | A Change Request is raised by Change Owner or a Requestor. A Change could be triggered as a result of a bug, enhancement or new feature. | Change Owner/Requestor |
2 | Requires Stakeholder(s) Support | A request may require support from other stakeholders(teams). The requestors choose if support from other stakeholders is needed or not. | Change Owner/Requestor |
3 | Cancel Change Request(Optional) | If a change is not required or doesn’t qualify for approval. The Change Owner/Requestor can cancel it with proper justification. | Change Owner/Requestor |
4 | Stakeholder(s) Review | If support is required from others; the request is sent for their approval. Stakeholders can either accept or reject the request. The request doesn’t move to the next stage until all stakeholders have approved the request. If stakeholder(s) reject the request, the requestor should make the necessary changes until it is approved by all stakeholders. | Stakeholder(s) |
5 | CAB Review | Once all stakeholders accept the request, it goes to Change Approval Boarding (CAB) for their review. If they reject the request, respective changes should be made in the request. If the request is approved; all stakeholders are informed. | Change Approval Board (CAB) |
6 | Notify Stakeholder(s) and Impacted Users | Once the Change Request is approved by CAB, all stakeholders should be notified by the Change Owner/Requestor to inform that the change is approved and is scheduled to be on a given date and time. This notification should also indicate the expected impact on business, applications, and even customers. | Change Owner/Requestor |
7 | Conduct Change Activity | Change Owner/Requestor performs or oversees the change at a given time. During change, they should be closely aligned with impacted users and continuously provide them with feedback through agreed communication channels. | Change Owner/Requestor |
8 | Review Change | Once changes are made, the Change Owner/Requestor has to ensure that the behavior as expected and any glitches should be highlighted. | Change Owner/Requestor |
9 | Close Change | Once all changes are verified and working properly, the Change Owner/Requestor can close the request. If the behavior was not right; a rollback plan was followed, a new change request should be raised to try that change again after making necessary improvements. | Change Owner/Requestor |